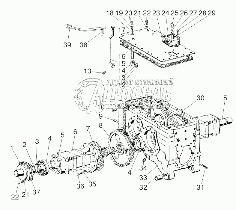
Каталог запасных частей к технике: МТЗ 800/900. Корпус заднего моста. Конечная передача

Корпус заднего моста. Конечная передача

zoom-in zoom-out enlarge shrink circle-right circle-left file-text2 info cart
9
10
11
12
12
13
13
14
15
16
17
18
19
20
21
21
22
23
24
25
26
27
28
29
29
30
30
31
32
33
34
35
36
37
38
39
40
41
42
43
44
45
Изображение Артикул товара Наименование Наличие Единица измерения Количество Цена Корзина
1
50-2401015 Корпус заднего моста в сборе Под заказ -
2
70-2401010 Задний мост в сборе Под заказ -
3
50-2407030-А1 Крышка (26, 27, 28) Под заказ -
4
50-2401040 Валик управления в сборе Под заказ -
5
50-2407020-А Рукав полуоси в сборе Под заказ -
6
50-2401015-07 Корпус Под заказ -
7
50-2401015-01 Корпус Под заказ -
8
50-2401060-А Крышка с сапуном в сборе Под заказ -
9
50-2407028-А Крышка Под заказ -
10
080-088-46-2-4 Кольцо Под заказ -
11
2.2-80x105-1 Манжета Под заказ -
12
217 Подшипник Под заказ -
13
50-2407082-А-01 Полуось Под заказ шт 8 736 ₽8 736 ₽
14
50-2407018 Рукав полуоси В наличии шт 17 940 ₽17 940 ₽
14
50-2407018 Рукав полуоси В наличии шт 12 029 ₽12 029 ₽
15
50-2407031-Б Прокладка Под заказ -
16
50-2407122 Шестерня ведомая В наличии шт 24 557 ₽24 557 ₽
17
50-4605027 Штифт Под заказ -
18
36-3502037-А Втулка Под заказ -
19
50-2401016-Б Прокладка Под заказ -
20
1,6x200 Проволока Под заказ -
21
36-1702110 Винт установочный Под заказ -
22
50-2401020 Поводок Под заказ -
23
80-2401050 Стойка Под заказ -
24
50-2401025-А Прокладка Под заказ -
25
70-2401024 Крышка Под заказ -
26
50-2401019-Б Валик управления Под заказ -
27
020-025-30-1-4 Кольцо Под заказ -
28
50-2401031 Шайба Под заказ -
29
ШП12 Шайба Под заказ -
30
М12x30 Болт Под заказ -
31
52-2401027-А Прокладка Под заказ -
32
50-2401070-А Крышка Под заказ -
33
50-4608059 Пробка сапуна Под заказ -
34
50-4608063 Фильтр Под заказ -
35
50-4608062 Шайба сапуна Под заказ -
36
ШП8 Шайба Под заказ -
37
Д01-015 Штифт установочный Под заказ шт 42 ₽42 ₽
38
50-2401032 Втулка Под заказ -
39
50-2401015-1 Корпус Под заказ -
40
70-1701300 Пробка Под заказ -
41
ШП16 Шайба Под заказ -
42
М16x50 Болт Под заказ -
43
50-2407029 Прокладка Под заказ шт 102 ₽102 ₽
44
85-2401080 Рычаг Под заказ -
45
36-1310139 Шарик Под заказ -
Содержащиеся в справочниках-каталогах запасные части и детали не предлагаются к продаже, а носят исключительно информационный характер


Наши преимущества