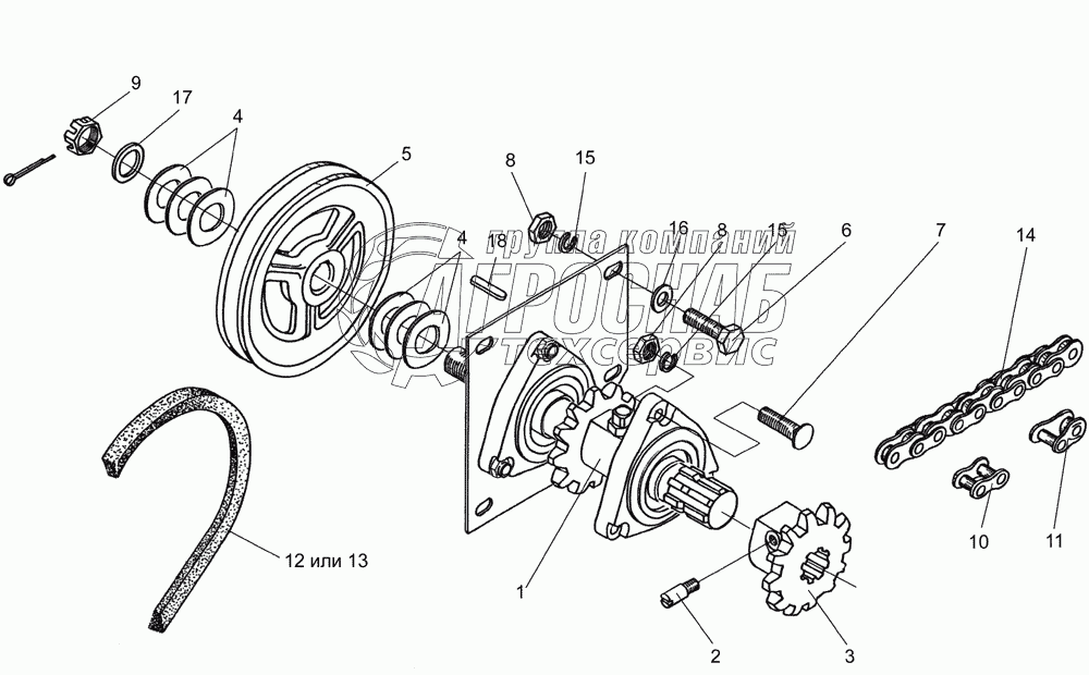
Каталог запасных частей к технике: Гомсельмаш КПК Полесье-3000. Установка контрпривода КИС 0905000Б

Установка контрпривода КИС 0905000Б

zoom-in zoom-out enlarge shrink circle-right circle-left file-text2 info cart
1
2
3
4
4
5
6
7
8
8
9
10
11
12
13
14
15
15
16
17
18
Изображение Артикул товара Наименование Наличие Единица измерения Количество Цена Корзина
1
КИС 0905000Б Контрпривод Под заказ -
2
ПКК 0350605 Фиксатор Под заказ -
3
ПКК 0350606 Звездочка В наличии шт 2 227 ₽2 227 ₽
4
КИС 0602435 Шайба регулировочная Под заказ -
5
КИС 0905101Б Шкив d=180 Под заказ -
6
[Болт М10-6ех30 – 7796] Болт М10-6ех30 – 7796 Под заказ -
7
[Болт М10-6ех40 – 7802] Болт М10-6ех40 – 7802 Под заказ -
8
[Гайка М10-6g – 5915] Гайка М10-6g – 5915 Под заказ -
9
[Гайка М27х1,5-6Н – 11871] Гайка М27х1,5-6Н – 11871 Под заказ -
10
[Звено С-ПР-25,4-60 – 13568] Звено С-ПР-25,4-60 – 13568 Под заказ -
11
[Звено П-ПР-25,4-60 – 13568] Звено П-ПР-25,4-60 – 13568 Под заказ -
12
[Ремень С(в)-2650 I ПСх] Ремень С(в)-2650 I ПСх Под заказ -
13
[Ремень НС2650] Ремень НС2650 Под заказ -
14
[Цепь ПР-25,4-60 – 13568] Цепь ПР-25,4-60 – 13568 Под заказ -
15
[Шайба 10Т 65Г – 6402] Шайба 10Т 65Г – 6402 Под заказ -
16
[Шайба 10.01 – 11371] Шайба 10.01 – 11371 Под заказ -
17
[Шайба 27.01 – 11872] Шайба 27.01 – 11872 Под заказ -
18
[Шпонка 8х7х40 – 23360] Шпонка 8х7х40 – 23360 Под заказ -
Содержащиеся в справочниках-каталогах запасные части и детали не предлагаются к продаже, а носят исключительно информационный характер


Наши преимущества